
Conformidad farmacéutica: documentación FDA, EMA y requisitos GxP
Guía completa sobre documentación regulatoria farmacéutica: requisitos GxP, FDA 21 CFR, formato CTD EMA, BPF y normas de conservación de registros para fabricantes.
Blog
Guías prácticas, análisis normativos y experiencias para profesionales del cumplimiento.

Guía completa sobre documentación regulatoria farmacéutica: requisitos GxP, FDA 21 CFR, formato CTD EMA, BPF y normas de conservación de registros para fabricantes.

Cómo verificar la autenticidad de un visado de trabajo o permiso de residencia antes de contratar. Obligaciones legales, NIE, TIE y sanciones hasta 100.000 €.

Guía completa sobre verificación de identidad estudiantil para prevenir el fraude de títulos universitarios en España: marco legal ANECA, herramientas y obligaciones del empleador 2026.

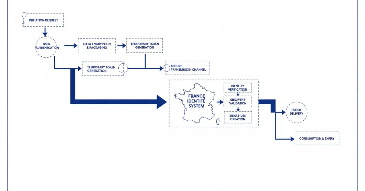
Qué es liveness detection (detección de vivacidad), cómo funciona, norma ISO 30107-3 y marco regulatorio español. Guía técnica y práctica 2026.

Las grandes tendencias de la identidad digital en 2026: cartera europea eIDAS 2.0, biometría IA, identidad auto-soberana SSI y nuevas obligaciones regulatorias para las empresas.

Cómo la compliance automation por IA reduce hasta un 85% los costes de cumplimiento. SEPBLAC, CNMV, Ley 10/2010, LOPDGDD: herramientas, plataformas y casos de uso para empresas españolas en 2026.

Principales tipologías de blanqueo de capitales, esquemas habituales y señales de alerta documentales: inmobiliario, TBML, criptoactivos. Guía cumplimiento AML.

Guía completa de AML red flags: indicadores transaccionales, de cliente, geográficos y sectoriales. Marco SEPBLAC, Ley 10/2010 y FATF para equipos de cumplimiento.

Guía completa de prevención del fraude en pagos mediante verificación documental. Obligaciones PSD2, AMLD6, Banco de España, SEPBLAC y mejores prácticas para procesadores de pago en 2026.

Guía completa de SOC 2 compliance para empresas SaaS: criterios de confianza, controles de seguridad documental, recopilación de evidencias y preparación para auditoría Tipo II. Reduce tu plazo un 40%.

Cómo funciona la verificación de edad en servicios online. Marco legal español (AEPD, Ley LGCA), métodos técnicos, sanciones y soluciones conformes para proveedores digitales.

Guía completa sobre verificación biométrica — huella dactilar, reconocimiento facial y vocal — con el marco RGPD, Ley de IA y obligaciones de cumplimiento en España.