
Verificação de Idade Online: Métodos, Tecnologia e Conformidade
Como funciona a verificação de idade online? Quadro legal português (CNPD, ANACOM, DSA), métodos técnicos, sanções e soluções conformes para prestadores de serviços digitais.

Como funciona a verificação de idade online? Quadro legal português (CNPD, ANACOM, DSA), métodos técnicos, sanções e soluções conformes para prestadores de serviços digitais.

Guia completo de verificação de emprego em Portugal: histórico laboral, diplomas, referências. Requisitos legais RGPD, Código do Trabalho e automação.

Quais os documentos exigidos num background check em Portugal? Guia prático sobre CC, NIF, NISS, registo criminal, diplomas e conformidade RGPD para empregadores.

Quanto custa o CheckFile? Detalhe dos planos Starter, Business e Enterprise, modelo por utilização e análise ROI para a verificação documental automatizada.

Comparativo dos melhores softwares de verificacao documental em 2026: funcionalidades, precos, conformidade e criterios de selecao para a sua empresa.

Guia completo sobre as melhores praticas de onboarding de clientes em Portugal: equilibrio entre experiencia do utilizador e obrigacoes KYC/AML

Comparação detalhada CheckFile vs IDology — funcionalidades, preços, cobertura geográfica, conformidade. Qual solução de verificação escolher em 2026?

Guia completo de precos das solucoes de verificacao documental: modelos de precos, custos ocultos, calculo do ROI e negociacao com fornecedores.

Comparação detalhada CheckFile vs Veriff — funcionalidades, preços, precisão, conformidade. Qual solução de verificação de identidade escolher em 2026?

Comparação de soluções de verificação de identidade por método, custo e conformidade. Quadro de decisão para equipas KYC.

Guia prático para empresas portuguesas e brasileiras sobre conformidade de privacidade global: RGPD, CCPA, LGPD, POPIA, PIPL, DPDPA e APPI.

Análise de preços KYC com calculadora de ROI e TCO a 3 anos. Compare custos manuais e automatizados por verificação e calcule as suas poupanças.

Checklist completa para preparar uma auditoria de conformidade KYC/AML. Etapas, documentos necessários e boas práticas para superar os controles do...

Comparação detalhada CheckFile vs Onfido — funcionalidades, preços, precisão, conformidade. Descubra qual solução de verificação documental escolher em 2026.

Guia completo sobre arquivamento eletrônico: obrigações legais, prazos de conservação, normas técnicas

Framework de avaliacao tecnica e conformidade para escolher a sua solucao de verificacao documental: 15 criterios, grelha de pontuacao e processo de selecao.

Melhores práticas antifraude para equipas de tratamento documental. Deteção de documentos falsos, controlos internos

Guia completo de faturacao eletronica em Portugal. SAF-T PT, ATCUD, QR code obrigatorio, Decreto-Lei 28/2019

Fluxos de verificacao documental automatizados reduzem o tempo de processamento em 85 % e a taxa de erros em 92 %.

Guia das obrigacoes de conservacao documental em Portugal. Prazos legais do Codigo Comercial, Autoridade Tributaria

Verificação de documentos: checklists, escolha de solução IA, integração API e identidade digital portuguesa. Guia prático para profissionais em 2026.

O que e o KYB? Processo de verificacao de empresas em Portugal, documentos necessarios (certidao permanente, RCBE, NIF empresa)

Comparacao de requisitos KYC entre bancos tradicionais e fintechs em Portugal: autorizacao Banco de Portugal, Lei 83/2017 e diferencas de conformidade.

Checklist completa de diligência devida do cliente (CDD) por setor: financeiro, imobiliário, jurídico, contabilístico. Níveis e obrigações legais.

Comparação detalhada CheckFile vs Trulioo — funcionalidades, preços, rede mundial, conformidade. Qual solução de verificação de identidade escolher em 2026?

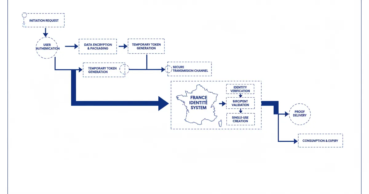
O Cartao de Cidadao eletronico e a Chave Movel Digital transformam a verificacao de identidade em Portugal.

Comparação detalhada CheckFile vs Jumio — funcionalidades, preços, precisão, conformidade. Descubra qual solução de verificação documental escolher em 2026.

Comparação detalhada CheckFile vs Sumsub — funcionalidades, preços, precisão, conformidade. Descubra qual solução de verificação documental escolher em 2026.

Integre validacao documental na sua aplicacao: API REST, webhooks, exemplos de codigo em Python e Node.js.

Lista completa de documentos exigidos pelos principais parceiros de financiamento. Tabela comparativa, requisitos condicionais e erros mais frequentes.

Guia completo do comprador para validacao documental com IA: 8 criterios de avaliacao, grelha de comparacao